Dr Brian McDonagh
Area of research: Ageing, skeletal muscle, redox signalling, mitochondrial dynamics and function
Successes: Research articles and grant applications including using C. elegans models in ageing and neurodegeneration
Expertise: Cell and whole animal models of ageing and development, redox assays, mitochondrial function, autophagy, proteomics
Capability (equipment, techniques, etc.): Whole animal preclinical studies using C. elegans, can determine effects of any intervention (drugs, chemical, exercise) on lifespan, survival, physiological activity, mitochondrial content and dynamics.
In vitro cell models (skeletal muscle, neurons etc.) to compliment whole animal studies.
We have a RNAi library allowing specific knockdown of any gene of interest (~12,000 genes can be targeted) for screening purposes. We have a number of reporter strains available to monitor activation of key cell signalling pathways including SKN-1 (Nrf2), unfolded protein response (UPR), mitochondria etc. We also have or can obtain mutant strains of interest.
Open to: Collaboration
Image (Below): Example lifespan assay for different C. elegans single and double mutant strains following exercise intervention.
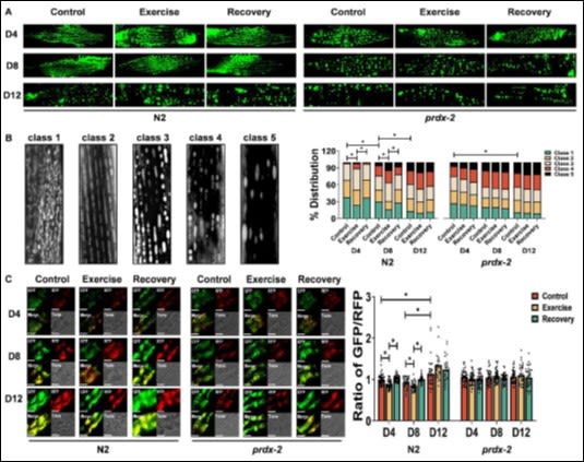
Image (below): Example of mitochondrial fragmentation and disrupted mitophagy using a myo-3::gfp reporter (mitochondria) and myo-3-p::tomm20::Rosella reporter
Orcid ID: 0000-0003-2534-4427
